デジタルアート制作において、画像から線画を抽出する技術は、イラストのトレースや3Dモデル作成の下準備など、様々な用途で重要性を増しています。特に、AI技術を活用した自動線画抽出は、作業効率の大幅な向上に貢献します。今回は、線画抽出をComfyUIで実現します。
こんにちわ、AICU media編集部です。
「ComfyUI マスターガイド」第27回目になります。
本記事では、ComfyUI、ControlNet、そしてLoRAを組み合わせることで、高品質かつ詳細な線画を効率的に生成するワークフローを紹介します。
[ComfyMaster26] ControlNetでイラストを精密に実写化! #ComfyUI
https://note.com/aicu/n/n4fafc970da0a
1. 概要
今回は、ComfyUIを用いて画像から高品質な線画を抽出するワークフローを紹介します。ControlNetとLineartを用いて画像から線画を生成し、LoRAを用いて漫画スタイルの線画に仕上げます。
具体的には、「AnyLine LineArt」ノードで画像から粗い線画を抽出し、それを「controlnet-union-sdxl-1.0」と「LineAniRedmond」LoRAを用いて、より洗練された線画へと変換します。
このワークフローを使用することで、元の画像の構図を維持しながら、アーティスティックで高精細な線画を生成することが可能です。 様々な画像(アニメ風、実写、建物)を用いた作例も提示し、ワークフローの有効性を示します。
2. ワークフローの使用準備
ControlNet
ControlNetの使用準備については、以下の記事をご覧ください。
https://note.com/aicu/n/n151f019bcc92
今回は、ControlNetのLineartを使用します。Lineartで粗い線画を抽出し、その後にその線画を低ノイズでサンプリングし、補正をかけます。
LoRA
今回は、LoRAに「LineAniRedmond」を使用します。このLoRAは、漫画スタイルの画像を生成してくれるLoRAで、線画の質を上げるために使用します。以下のリンクよりダウンロードし、「ComfyUI/models/loras」フォルダに格納してください。
https://civitai.com/models/127018/lineaniredmond-linear-manga-style-for-sd-xl-anime-style
使用素材
今回は、以下の画像を線画にします。

以下のリンクから画像をダウンロードしてください。
- 女性のイラスト (右クリックで保存)
https://note.com/api/v2/attachments/download/54a45213199b43c2255a1c5713f59ba7
3. ワークフローの解説
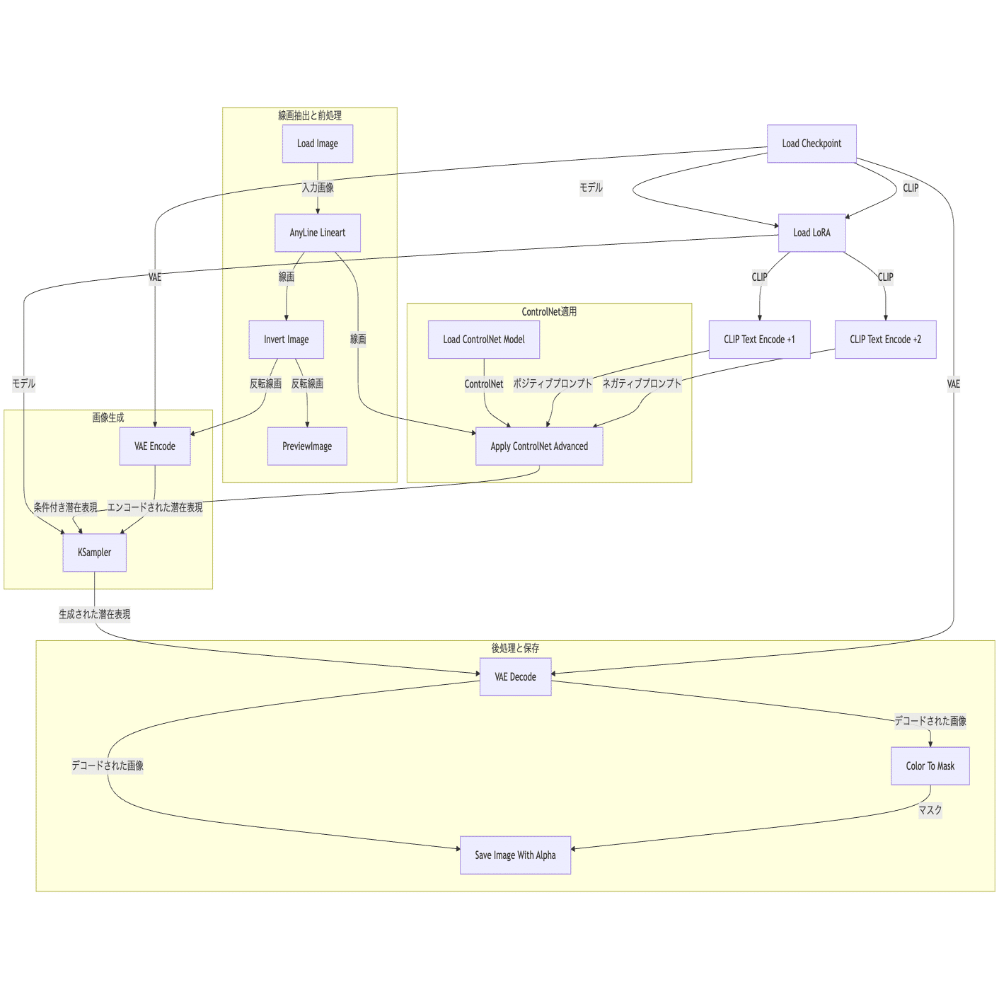
以下がワークフローの全体構成になります。このワークフローは、入力画像から高品質な線画を抽出し、それを基に新しい、より詳細で洗練された線画を生成します。ControlNetとLoRAの使用により、元の画像の構造を維持しながら、高度にスタイライズされた線画が作成されます。結果として、元の画像の本質的な特徴を保持しつつ、より洗練された、アーティスティックな線画表現が得られることが期待されます。

ワークフローは、文末のリンクよりダウンロードしてください。
以下に、このワークフローの主要な部分とその機能を図示し、詳細に説明します。

- 入力画像の読み込みと線画抽出
- Load Imageノード: 「girl_anime_02.jpeg」を読み込みます。
- AnyLine LineArtノード: 入力画像から線画を抽出します。
- モード: lineart_standard
- 解像度: 1280
- 詳細度: 0.1
- Image Invertノード: 抽出された線画を反転させます。
- モデルとLoRAの読み込み
- Load Checkpointノード: 「RealVisXl.safetensors」モデルを読み込みます。
- Load LoRAノード: 「LineAniRedmondV2-Lineart-LineAniAF.safetensors」LoRAを適用します。
- 強度: 1.0 (モデルとCLIP両方に適用)
- ControlNetの設定
- Load ControlNet Modelノード: “controlnet-union-sdxl-1.0-pro.safetensors” を読み込みます。
- Apply ControlNet (Advanced)ノード: 抽出された線画を使用してControlNetを適用します。
- 強度: 0.5
- プロンプト処理 (CLIP Text Encode(Prompt)ノード x2)
- ポジティブプロンプト: 「8k, best quality, masterpiece, ultra detailed, ultra high res, extremely detailed, finely detail, lineart,」
- 線画が細かくなるように品質向上のタグを設定する
- 「lineart」は、
- ネガティブプロンプト: 「colorful, monochrome,」
- 線画のみになるように、色が付くようなタグを設定しておく
- ポジティブプロンプト: 「8k, best quality, masterpiece, ultra detailed, ultra high res, extremely detailed, finely detail, lineart,」
- 画像生成 (KSamplerノード)
- Seed: 474030329745381
- Steps: 20
- CFG Scale: 7
- Sampler: dpmpp_2m
- Scheduler: karras
- Denoise: 0.8
- 画像のデコードと後処理
- VAE Decodeノード: 生成された潜在表現を実際の画像にデコードします。
- Color To Maskノード: デコードされた画像から白色部分をマスクとして抽出します。
- Save Image With Alphaノード: 最終的に生成された画像をアルファチャンネル付きで保存します。
AnyLine LineArtの詳細
AnyLine LineArtノードは、複数の線画検出モデルを使用して入力画像を線画に変換します。このノードの各ウィジェットの意味は以下の通りです。
- merge_with_lineart: 線画抽出を行う解像度を設定します。以下のモデルから選択可能です。
- lineart_standard: 標準的な線画用の汎用モデル。
- lineart_realistic: リアルな画像に特化し、細部を捉えるモデル。
- lineart_anime: アニメスタイルの画像に最適化され、特徴的な要素を強調します。
- manga_line: マンガスタイルのイラストに特化したモデル。

- resolution: 線画抽出を行う解像度を設定します。デフォルトは512ですが、必要に応じて高解像度や低解像度に調整可能です。高解像度はより詳細な線画を提供しますが、計算資源を多く消費します。

- lineart_lower_boundとlineart_upper_bound: 線検出プロセスの感度を制御するためのパラメータです。これらの値を調整することで、線画の細かさや強調具合を微調整できます。

- object_min_size: 抽出時に考慮されるオブジェクトの最小サイズを指定し、小さなノイズやアーティファクトをフィルタリングします。デフォルト値は36です。

- object_connectivity: 抽出中に接続されたコンポーネントの識別方法を定義します。デフォルト値は1で、オブジェクト間の接続性を決定します。例えば、複数のオブジェクトが接触している画像で、それらを一つの連続した形状として扱いたい場合、このパラメータを調整します。デフォルト値は1で、接続されたピクセルがどのようにグループ化されるかを制御します。(具体的に抽出される線画にどのような影響があるのか不明)
4. 生成結果の確認
以下が生成結果になります。背景は抽出できていないですが、前面の人物は線画に変換できています。

出力される画像は、背景が透過画像となっているので、抽出元画像と重ねて表示してみました。元画像に比較的忠実に抽出されていることが分かります。

他の画像でも試してみました。

実写からの線画抽出例です。こちらも綺麗に抽出できています。

建物から線画を抽出してみました。かなり細かいところまで線画として抽出できています。

5. まとめ
本記事で紹介したワークフローを用いることで、ComfyUI、ControlNet、LoRAの連携による高品質な線画抽出が可能になります。AnyLine LineArtノードによる柔軟な線画抽出、ControlNetによる精密な制御、そしてLineAniRedmond LoRAによる画風調整といった各要素が組み合わさり、様々な画像に対して精緻でアーティスティックな線画生成を実現します。アニメ風、実写、建物といった多様な画像例からも分かるように、このワークフローは幅広い用途に応用できる強力なツールとなります。今後のデジタルアート制作において、本記事で紹介したワークフローが、より効率的で創造的な作品制作の一助となることを期待します。
次回は、ラフ画から画像生成の方法を紹介します。乞うご期待!
X(Twitter)@AICUai もフォローよろしくお願いいたします!
画像生成AI「ComfyUI」マスターPlan
画像生成AI「Stable Diffusion」特に「ComfyUI」を中心としたプロ向け映像制作・次世代の画像生成を学びたい方に向けたプランです。最新・実用的な記事を優先して、ゼロから学ぶ「ComfyUI」マガジンからまとめて購読できます。 メンバーシップ掲示板を使った質問も歓迎です。
- メンバー限定の会員証が発行されます
- 活動期間に応じたバッジを表示
- メンバー限定掲示板を閲覧できます
- メンバー特典記事を閲覧できます
- メンバー特典マガジンを閲覧できます
- 動画資料やworkflowといった資料への優先アクセスも予定
ゼロから学ぶ「ComfyUI」マガジン
https://note.com/aicu/m/md2f2e57c0f3c
マガジン単体の販売は1件あたり500円を予定しております。
2件以上読むのであればメンバーシップ参加のほうがお得です!というのもメンバーシップ参加者にはもれなく「AICU Creator Union」へのDiscordリンクをお伝えし、メンバーオンリー掲示板の利用が可能になります。
https://note.com/aicu/membership/boards/61ab0aa9374e/posts/db2f06cd3487?from=self
もちろん、初月は無料でお試しいただけます!
毎日新鮮で確かな情報が配信されるAICUメンバーシップ。
退会率はとても低く、みなさまにご満足いただいております。
✨️オトクなメンバーシップについての詳細はこちら
https://note.com/aicu/n/n876fab5a0736
そして本講座の内容は各種有料メディアでも展開準備中です!
■「ComfyUIマスター:カスタムノードとアプリ開発」
この記事の続きはこちらから https://note.com/aicu/n/n74e7edf56832
Originally published at https://note.com on Oct 25, 2024.

Comments